ex10.mw

Exercice 10

> restart;

> rho:=theta->1+2*cos(theta)-4*cos(theta)^2;

rho := proc (theta) options operator, arrow; 1+2*cos(theta)-4*cos(theta)^2 end proc

Domaine d'Etude

On réduit l'intervalle d'étude à -Pi..Pi par périodicité

#Puis à 0..Pi car

> rho(-theta)=rho(theta);

1+2*cos(theta)-4*cos(theta)^2 = 1+2*cos(theta)-4*cos(theta)^2

> evalb(%);

true

#Le support complet se déduit alors par symétrie par rapport à l'axe des abscisses

Points caractéristiques

Intersection avec l'axe des abscisses

> assume(t>=0 and t<=Pi);

> r:=[solve(rho(t)=0,t)];

r := [Pi-arccos(1/4*5^(1/2)-1/4), 1/5*Pi]

>

>

>

>

> r:=[solve(rho(t)/sin(t)=0,t)];

r := [arctan(1/2*(10-2*5^(1/2))^(1/2)/(1/2*5^(1/2)+1/2)), -arctan(1/2*(10-2*5^(1/2))^(1/2)/(1/2*5^(1/2)+1/2)), arctan(1/2*(10+2*5^(1/2))^(1/2)/(1/2-1/2*5^(1/2)))+Pi, -arctan(1/2*(10+2*5^(1/2))^(1/2)/(...

> r:=simplify(r);

r := [arctan((10-2*5^(1/2))^(1/2)/(5^(1/2)+1)), -arctan((10-2*5^(1/2))^(1/2)/(5^(1/2)+1)), -arctan((10+2*5^(1/2))^(1/2)/(-1+5^(1/2)))+Pi, arctan((10+2*5^(1/2))^(1/2)/(-1+5^(1/2)))-Pi]

> t_0:=0:M(t_0)=[rho(t_0)*cos(t_0),rho(t_0)*sin(t_0)],'rho'(t_0)=rho(t_0);

M(0) = [-1, 0], rho(0) = -1

> t_0:=Pi/3:M(t_0)=[rho(t_0)*cos(t_0),rho(t_0)*sin(t_0)],'rho'(t_0)=rho(t_0);

M(1/3*Pi) = [1/2, 1/2*3^(1/2)], rho(1/3*Pi) = 1

> t_0:=2*Pi/3:M(t_0)=[rho(t_0)*cos(t_0),rho(t_0)*sin(t_0)],'rho'(t_0)=rho(t_0);

M(2/3*Pi) = [1/2, -1/2*3^(1/2)], rho(2/3*Pi) = -1

> t_0:=Pi:M(t_0)=[rho(t_0)*cos(t_0),rho(t_0)*sin(t_0)],'rho'(t_0)=rho(t_0);

M(Pi) = [5, 0], rho(Pi) = -5

>

Calcul de la direction de la tangente

Dérivée de la paramétrisation

> Drho:=D(rho);

Drho := proc (theta) options operator, arrow; -2*sin(theta)+8*cos(theta)*sin(theta) end proc

> cV:=Drho(theta)/rho(theta);

cV := (-2*sin(theta)+8*cos(theta)*sin(theta))/(1+2*cos(theta)-4*cos(theta)^2)

cotan V

> cV:=simplify(cV);

cV := -2*sin(theta)*(-1+4*cos(theta))/(-1-2*cos(theta)+4*cos(theta)^2)

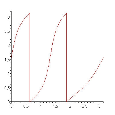
> V:=unapply(arccot(cV),theta);

On en déduit V modulo Pi

V := proc (theta) options operator, arrow; Pi-arccot(2*sin(theta)*(-1+4*cos(theta))/(-1-2*cos(theta)+4*cos(theta)^2)) end proc

D'où quelques tangentes particulières

> t_0:=0:'V'(t_0)=V(t_0);

V(0) = 1/2*Pi

> t_0:=Pi/3:'V'(t_0)=V(t_0);

V(1/3*Pi) = 1/6*Pi

> t_0:=Pi:'V'(t_0)=V(t_0);

V(Pi) = 1/2*Pi

Variations de rho et de V

> plot(rho,0..Pi);

[Plot]

> plot(V,0..Pi);

[Plot]

Support de Courbe

> total:=[rho(t),t,t=-Pi..Pi]:partiel:=[rho(t),t,t=0..Pi]:

> plot([total,partiel],-1..5,-2..2,color=[red,blue],thickness=[3,3],coords=polar);

[Plot]

>