ex12.mw

Exercice 12

> restart;a:='a':lambda:='lambda':

> rho:=theta->a*exp(lambda*theta);

rho := proc (theta) options operator, arrow; a*exp(lambda*theta) end proc

>

Calcul de la direction de la tangente

> Drho:=D(rho);

Drho := proc (theta) options operator, arrow; a*lambda*exp(lambda*theta) end proc

> cV:=Drho(theta)/rho(theta);

cV := lambda

> V:=unapply(arccot(cV),theta);

On en déduit V modulo Pi

V := proc (theta) options operator, arrow; arccot(cV) end proc

D'où quelques tangentes sont de direction constante par rapport à la direction (OM) (qui elle ne l'est pas)

Variations de rho et de V

> a:=1:lambda:=2:plot(rho,-infinity..infinity);

[Plot]

> plot(V);

[Plot]

>

Supports pour différents paramètres a et lambda

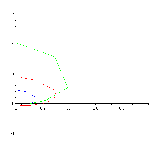
> tmin:=-30/lambda:tmax:=60/lambda:

> a:=0.1:lambda:=1:sp1:=[rho(t),t,t=tmin..tmax]:

> a:=0.2:lambda:=1:sp2:=[rho(t),t,t=tmin..tmax]:

> a:=0.1:lambda:=2:sp3:=[rho(t),t,t=tmin..tmax]:

> a:=-0.1:lambda:=4:sp4:=[rho(t),t,t=tmin..tmax]:

>

> plot([sp1,sp2,sp3,sp4],0..1,-1..3,color=[blue,red,green,black],coords=polar);

[Plot]

>